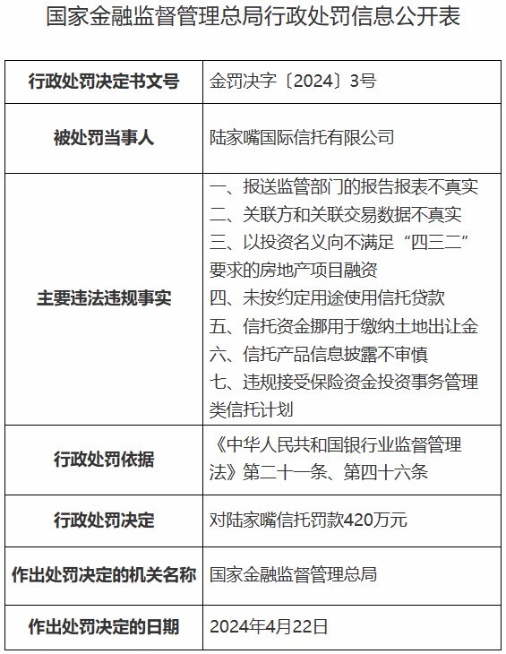
【大河财立方消息】4月30日消息股票配资平台选择,国家金融监督管理总局日前对陆家嘴国际信托有限公司开出420万元罚单。
经查,陆家嘴国际信托有限公司存在以下主要违法违规事实:
一、报送监管部门的报告报表不真实
二、关联方和关联交易数据不真实
三、以投资名义向不满足“四三二”要求的房地产项目融资
四、未按约定用途使用信托贷款
五、信托资金挪用于缴纳土地出让金
六、信托产品信息披露不审慎
七、违规接受保险资金投资事务管理类信托计划


根据有关规定,国家金融监督管理总局对陆家嘴国际信托有限公司处罚款420万元。
时任陆家嘴国际信托有限公司总经理崔斌对以投资名义向不满足“四三二”要求的房地产项目融资、未按约定用途使用信托贷款、信托资金挪用于缴纳土地出让金负有责任,被予以警告并罚款15万元。

见习编辑:李文玉 | 审核:李震 | 监审:万军伟股票配资平台选择
","del":0,"gnid":"958f05e7da8495e4e","img_data":[{"flag":"2","img":[{"desc":"","height":"730","title":"","url":"/uploads/allimg/240729/092615D58-1.jpg","width":"565"},{"desc":"","height":"527","title":"","url":"/uploads/allimg/240729/09261511U-2.jpg","width":"564"}]}],"original":0,"pat":"art_src_1,fts0,sts0","powerby":"cache","pub_time":1714484002000,"pure":"","rawurl":"http://zm.news.so.com/938ee55582ce5484bc783f4861e9f9cf","redirect":0,"rptid":"12015517f513d131","rss_ext":[],"s":"t","src":"大河财立方","tag":[{"clk":"keconomy_1:房地产","k":"房地产","u":""},{"clk":"keconomy_1:土地出让金","k":"土地出让金","u":""},{"clk":"keconomy_1:万军伟","k":"万军伟","u":""},{"clk":"keconomy_1:信托","k":"信托","u":""},{"clk":"keconomy_1:陆家嘴","k":"陆家嘴","u":""}],"title":"陆家嘴信托被罚420万元","type":"zmt","wapurl":"http://zm.news.so.com/938ee55582ce5484bc783f4861e9f9cf","ytag":"财经:宏观经济:经济政策形势","zmt":{"brand":{},"cert":"河南日报旗下智慧财经全媒体平台","desc":"河南日报报业集团旗下智慧财经全媒体平台","fans_num":2073,"id":"3322743974","is_brand":"0","name":"大河财立方","new_verify":"4","pic":"https://p0.img.360kuai.com/t0168e693db81ec3f7e.jpg","real":1,"textimg":"https://p9.img.360kuai.com/bl/0_3/t017c4d51e87f46986f.png","verify":"0"},"zmt_status":0}","errmsg":"","errno":0}
